各班级:
为充分调动广大学生刻苦学习、奋发向上的积极性和主动性,提高学生综合素质,促进学生全面发展,营造优良学风。根据工作安排,根据工作安排,现将2023—2024学年各项评奖评优工作等有关事项通知如下:
一、工作内容
1. 根据《 人妖 本科学生奖学金和荣誉称号评定管理办法》(杭师大学〔2023〕67号)、《国家学生体质健康标准(2014年修订)》、《人妖 本科学生奖学金和荣誉称号评定管理办法》(2024年2月修订版)等文件要求,做好本科生奖学金评定工作。
2. 根据《 人妖 本科学生奖学金和荣誉称号评定管理办法》(杭师大学〔2023〕67号)、《人妖 本科学生奖学金和荣誉称号评定管理办法》(2024年2月修订版)文件要求,做好三好学生、优秀学生干部的评选推荐工作。
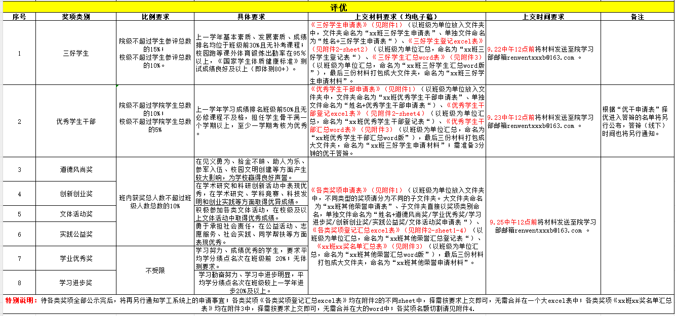
二、具体工作安排 (详见材料包-附件5)
三、其他
1.各班级要充分认识做好学生评奖评优工作的重要性,要严格按照“评选条件公开、评选名额公开、程序办法公开、评选结果公开”的原则做好各项评选工作,评选过程中要严格按照相关制度和规范流程执。
2.如有不明事宜,请联系林老师,联系电话:28865208。
人妖 学工办
2024年9月12日
学院官方微信
学院地址:杭州市余杭区余杭塘路2318号(恕园23幢)
邮政编码:311121
官方网站:ryshow.com
书记信箱:zhuying@ryshow.com
综合办电话: 0571-28865207
教务科电话: 0571-28866897
版权所有 © 人妖-人妖表演|人妖性交
公安备案号:33011002011919 浙ICP备11056902号-1 推荐使用IE10.0以上版本浏览器

官方微信