为贯彻落实党中央、国务院关于高校毕业生就业工作的决策部署,加强 人妖 学生职业规划和就业指导,促进 人妖 毕业生高质量充分就业。应教育部和省教育厅、团省委、省学联要求,决定举办第十四届人妖 大学生职业规划大赛暨第二届全国大学生职业规划大赛选拔赛。现将有关事项通知如下:
一、 大赛主题
筑梦青春志在四方,规划启航职引未来
二、 大赛内容
主体赛事包括学生成长赛道和就业赛道,每个赛道设高教组和职教组;另设大学生职业发展与就业指导课程教学赛道。
成长赛道参赛组别和对象:
成长赛道设高教组和职教组,参赛对象为普通高等学校全日制中低年级在校学生。高教组面向普通本科一、二、三年级学生,职教组面向职教本科一、二、三年级学生。
就业赛道参赛组别和对象
就业赛道设高教组和职教组,每组均设5个赛道。其中,针对企业职能岗位,设产品研发、生产服务、市场营销、通用职能分赛道(按相近行业分小组);针对公共服务岗位,设公共服务分赛道。参参赛对象为普通高等学校全日制高年级在校学生。高教组面向普通本科三、四年级(部分专业五年级)学生和全体研究生,职教租面向职教本科三、四年级学生和高职(专科)二、三年级学生。
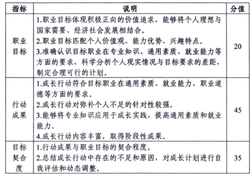
三、 评审标准
注:本次大赛先经过学院层面的评选,如果符合要求并脱颖而出将会参加校赛,以下标准属于省赛标准,现公示以供参考:
1、 成长赛道评选标准
2、 就业赛道评选标准
四、 参赛材料提交
成长赛道:
(一) 生涯发展报告:介绍职业发展规划、实现职业目标得到具体行动和成果(PDF格式,文字不超过1500字,如有图表不超过5张)。
(二) 生涯发展展示(PPT格式,不超过50MB;不可加入视频)。
就业赛道:
(一) 求职简历(PDF格式)。
(二) 就业能力展示(PPT格式,不超过50MB;不可加入视频)。
(三) 辅助证明材料,包括实践、实习、获奖等证明材料(PDF格式,整合为当个文件,不超过50MB)。
请于2024年9月5日前将打包成文件夹的材料提交至 人妖 科创部邮箱rwxyxkjs@126.com并将文件夹命名为第十四届浙江省大学生职业规划大赛+班级+姓名”。
联系人:
杨晨涵 19106824899
许玥 18858342721
人妖 科创部
2024年6月7日
学院官方微信
学院地址:杭州市余杭区余杭塘路2318号(恕园23幢)
邮政编码:311121
官方网站:ryshow.com
书记信箱:zhuying@ryshow.com
综合办电话: 0571-28865207
教务科电话: 0571-28866897
版权所有 © 人妖-人妖表演|人妖性交
公安备案号:33011002011919 浙ICP备11056902号-1 推荐使用IE10.0以上版本浏览器

官方微信